do you know where the fuse boxes are?

1996 CHEVROLET BLAZER
16,000 MILES
Avatar
CAMERSON72000
  • MEMBER
  • 2 POSTS
new truck alternator not charging do you know where the fuse boxes are?
Mar 12, 2012 at 7:46 PM
Advertisement
Avatar
RASMATAZ
  • CERTIFIED EXPERT
  • 75,992 POSTS
Here is a guide to help you check for power at the fuse and the fuse location and specifications below.

https://www.2carpros.com/articles/how-to-check-a-car-fuse

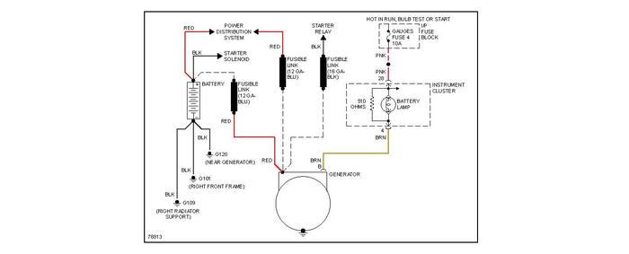
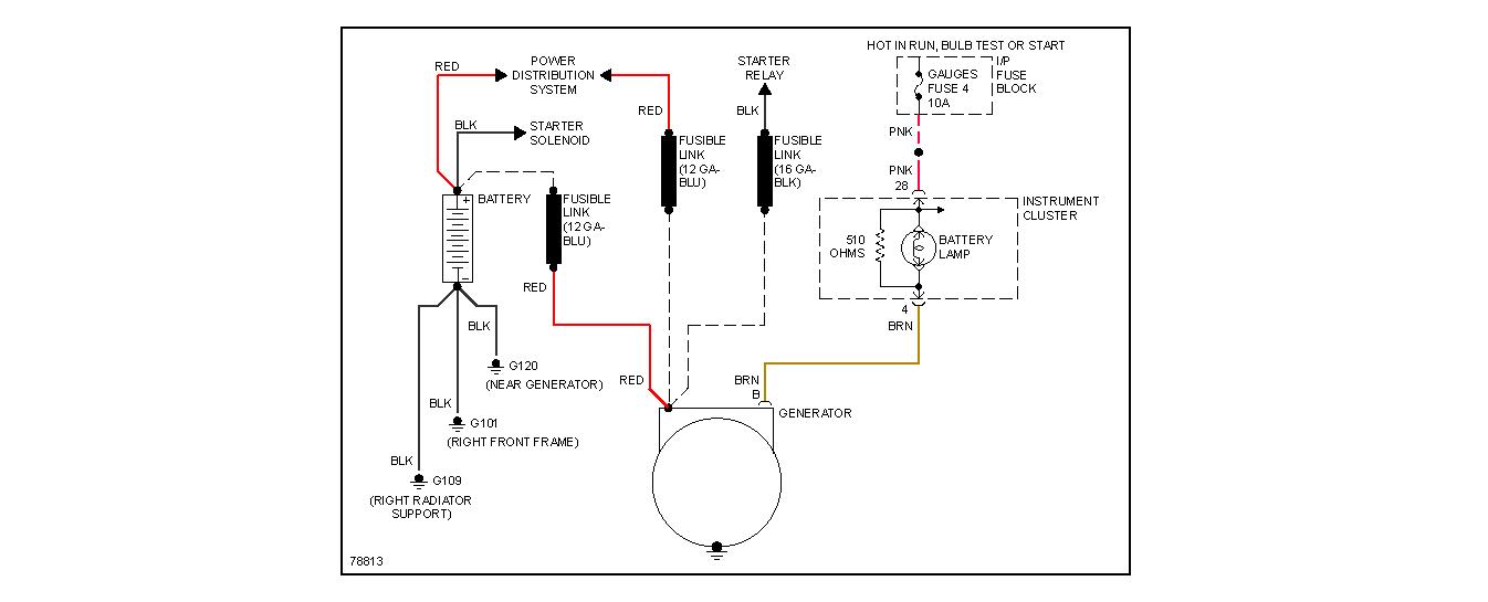
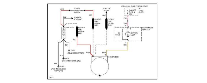
Check out the diagrams (Below). Please let us know if you need anything else to get the problem fixed.
Mar 12, 2012 at 7:57 PM
Avatar
YVONNE13
  • MEMBER
  • 1 POST
i really need to now where the fuse box is in my truck, also i turn my defrost on yesterday and it made so noise inside the dash is a fuse problem or something else
Feb 5, 2019 at 7:37 PM (Merged)
Advertisement
Avatar
SWILLIAMS
  • CERTIFIED EXPERT
  • 597 POSTS
Fuse box is under the dash on the firewall.
No noise could mean anything. One common problem I have seen is a bad connection on the blower motor leads, especially the ground tab on the 94s.
Feb 5, 2019 at 7:37 PM (Merged)
Avatar
BDFERDON
  • MEMBER
  • 1 POST
I recently replaced the engine in my blazer, after installing the new motor I have no power going to the inside of the vehicle. i checked all the grounds and plugs i removed. i was told there may be an impact sensor on the vehicle but I cant find one. any suggestions?
Feb 5, 2019 at 7:37 PM (Merged)
Avatar
BMRFIXIT
  • CERTIFIED EXPERT
  • 19,053 POSTS
no such sensor
check at starter (wires)
big terminal make sure u didn’t miss any wires
small wire on the S terminal and the rest on the big terminal ( power on all the time)




recheck wires
use a test light and start at the battery

good luck
Feb 5, 2019 at 7:37 PM (Merged)
Avatar
PANDORA
  • MEMBER
  • 1 POST
location of fuse box in engine bay on 93 chevy blazer?
Feb 5, 2019 at 7:37 PM (Merged)
Avatar
DOCFIXIT
  • CERTIFIED EXPERT
  • 18,828 POSTS
Fuse located under left side dash. What you looking for?
Feb 5, 2019 at 7:37 PM (Merged)
Avatar
WULLYONE
  • MEMBER
  • 2 POSTS
I am working on my friends 96 Blazer. After purchasing the vehicle, on the drive home it died. The battery was shot so i replaced it with a brand new battery which was tested at the point of purchase so I know the battery is good. Still no power, PERIOD, nothing! Where would the fusible link be? I tried following the positive battery cable but could not see it.
Feb 5, 2019 at 7:37 PM (Merged)
Avatar
RASMATAZ
  • CERTIFIED EXPERT
  • 75,992 POSTS
Check on the alternator there's suppose to be 2 fusible links there. You have total of 8 but this 2 links are the main ones that supplies power to the rest of the links
Feb 5, 2019 at 7:37 PM (Merged)
Avatar
SCOUT FATHER
  • MEMBER
  • 4 POSTS
There is a very large entire chassis fuse locaetd under the battery Tray. You will have to remove the battery tray to see it.
Feb 5, 2019 at 7:37 PM (Merged)
Avatar
RADICALRED
  • MEMBER
  • 3 POSTS
I need the fuse box diagram for my 1995 T10 Blazer
Feb 5, 2019 at 7:37 PM (Merged)
Avatar
JDL
  • CERTIFIED EXPERT
  • 16,098 POSTS


https://www.2carpros.com/forum/automotive_pictures/170934_fuse_block_1.jpg

That's an i/p fuse block, also there might be a difference between the base system and higher-end. There may also be a power distribution center under the hood. I didn't know which one you needed?
Feb 5, 2019 at 7:37 PM (Merged)