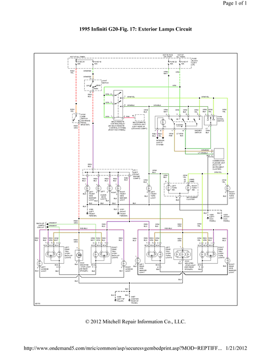
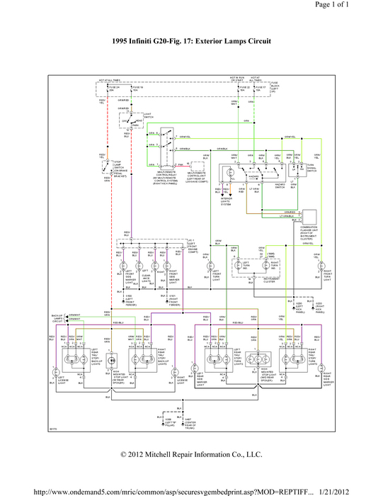
When the headlights are off the left brake light does not work but the right one does. When the headlights are on the right brake light does not work but the left one does. With the brake off both taillights work. Turn signals are not affected. All bulbs work and the fuses for the lights seem fine. The brake light switch also appears fine. What could this be?
Jan 22, 2012 at 12:23 AM
