horn does not wok

1995 FORD CROWN VICTORIA
109,000 MILES • V8 • 4WD • AUTOMATIC
Avatar
MARLOWM
  • MEMBER
  • 1 POST
my horn does not work
Feb 19, 2011 at 5:30 PM
Advertisement
Avatar
JDL
  • CERTIFIED EXPERT
  • 16,098 POSTS
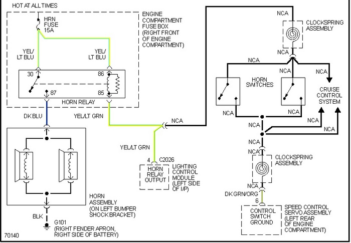
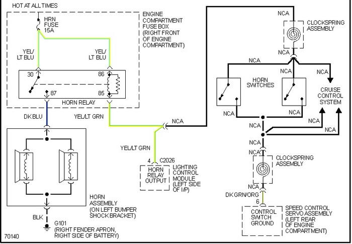
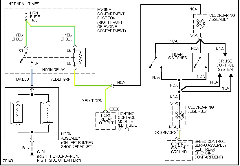
The problem is usually in the steering column, wiring. Check everything else first. You can see the fuse in the diagram, use a voltage tester. If you remove the horn relay, use proper size wire as jumper between terminal 30 and 87, the horn should honk. As you can see in the diagram, the horn switch is a ground for the coil side of relay, terminal 85.
Feb 19, 2011 at 6:15 PM