Battery not staying charged?

1995 CHEVROLET
120,000 MILES • 5.7L • V8 • FWD • AUTOMATIC
Avatar
JOHNNY0307
  • MEMBER
  • 1 POST
so I have a 95 chevy g20, just replaced the thermostat and the alternator, after I had the thermostat replaced, the battery gauge stayed in the low voltage, and died after a bit of driving. got the alternator tested and it was shot, so replaced it, battery gauge still in the low voltage, any ideas?

*also battery was checked and is fine with 100% charge
Feb 5, 2015 at 4:32 PM
Advertisement
Avatar
HOMER1967
  • CERTIFIED EXPERT
  • 875 POSTS
any ground wires on the thermostat bolts?
Feb 5, 2015 at 5:14 PM
Avatar
STRAILER
  • CERTIFIED EXPERT
  • 53,855 POSTS
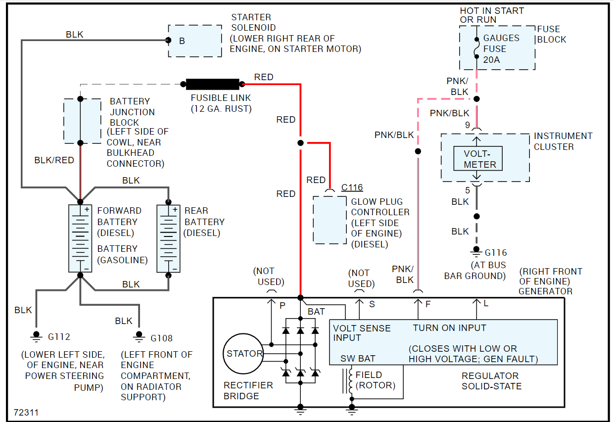
Yep, there is a gauge fuse located in the fuse panel I would check, Here is a guide to help and the alternator wiring diagrams os you can see how the system works.

https://www.2carpros.com/articles/how-to-check-a-car-fuse

Check out the images (below). Let us know how it goes
Jul 20, 2024 at 5:37 PM
Advertisement