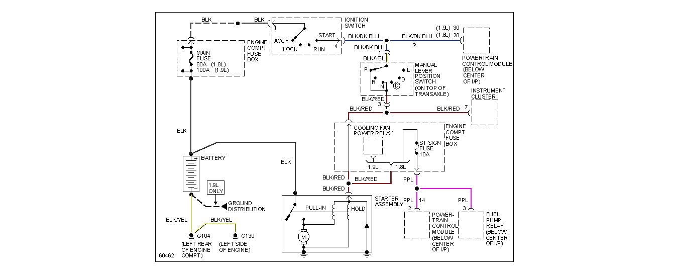
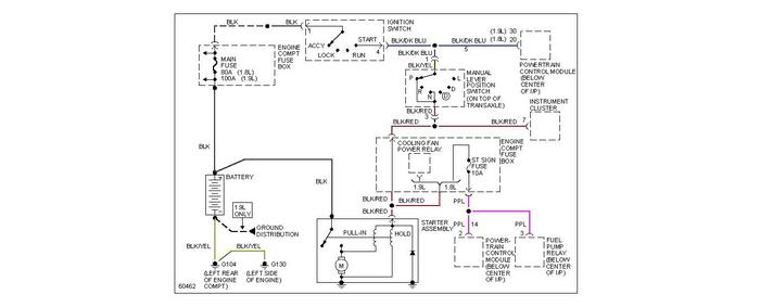
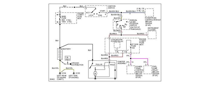
open circuit in wiring from starter to ignition or? caused cooling fan and starter to stop working ---how do I hot wire the vehicle? my cousin
put in bypass etc. wire and got it working--grandson took it apart and can't remember how to put it back together---starter does work--
put in bypass etc. wire and got it working--grandson took it apart and can't remember how to put it back together---starter does work--
Feb 2, 2012 at 8:09 AM
