1994 Dodge Dakota dash lights

1994 DODGE DAKOTA
150,000 MILES • 2WD • AUTOMATIC
Avatar
SILLYCRACKER
  • MEMBER
  • 3 POSTS
When I turn my headlights on to high beam the dash light doesn't come on anymore showing the high beams are on. I checked the headlights and they are definately on high beam. Any ideas as to whats wrong?
Jan 2, 2014 at 1:18 PM
Advertisement
Avatar
HMAC300
  • CERTIFIED EXPERT
  • 48,601 POSTS
check to see if the bulb is burn out first.
Jan 2, 2014 at 1:22 PM
Avatar
SILLYCRACKER
  • MEMBER
  • 3 POSTS
Changed the bulb and still the same problem.
Jan 2, 2014 at 2:02 PM
Advertisement
Avatar
HMAC300
  • CERTIFIED EXPERT
  • 48,601 POSTS
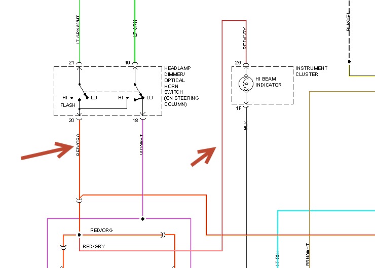
when you ask a question please inform us of what has already been done. check the two wires I have pointed out in drawing they come from the dimmer switch on column also check the ground on right lower reinforcement for dash.
Jan 2, 2014 at 3:57 PM