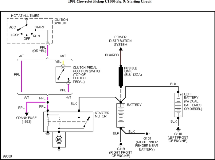
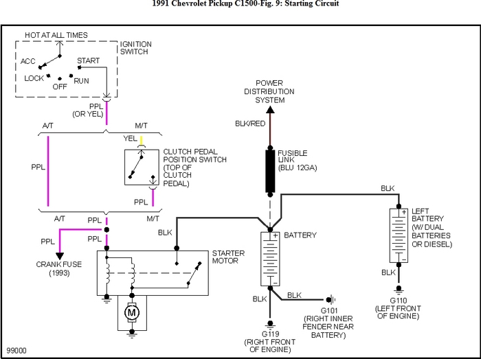
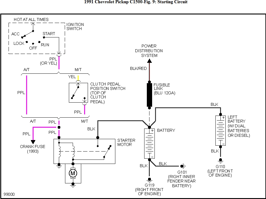
schematic shows relay in engine compartment. i am assuming it is on firewall. the only relay i see is the fuel pump. I'm not reading power at purple wire at stater solenoid. Replaced ignition switch. Bypassed park neutral switch reading power there. Checked fuses. What am I missing?
Jan 26, 2012 at 4:45 PM

