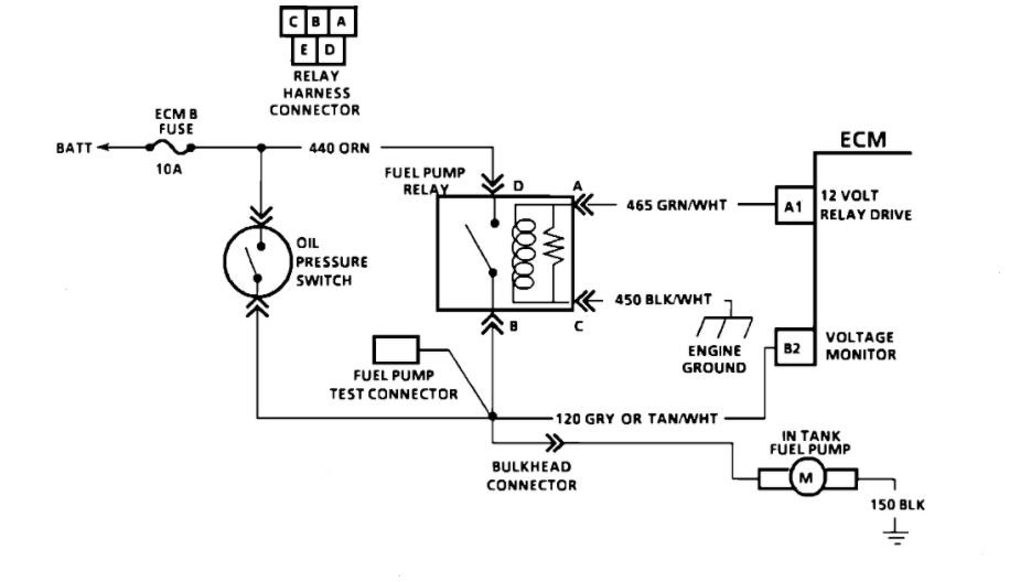
I have recieved two different answers to this question. one was a diagram showing it under the dash in the convience center. the other was a diagram showing it under the hood on the fire wall. i know it must be one or the other but not both. can someone please help???
1994 s10 type blazer vortec v6 vin# 1GNDT13W2R2114752
1994 s10 type blazer vortec v6 vin# 1GNDT13W2R2114752
Dec 23, 2011 at 1:11 PM





