where is the location of the radiator temprature senor's relay and what is the subaru part number?

1991 SUBARU XT
191,000 MILES
Avatar
TOM0555
  • MEMBER
  • 2 POSTS
coming from the temperature sensor transducer going to the relay were is it located in the engine compartment and what is it called and the part number thank you tom ormsby
that is an xt6 rather than a xt (no field for that)
Nov 29, 2011 at 1:40 AM
Advertisement
Avatar
RASMATAZ
  • CERTIFIED EXPERT
  • 75,992 POSTS
What liter engine?
Nov 29, 2011 at 1:55 AM
Avatar
TOM0555
  • MEMBER
  • 2 POSTS
2.7
Nov 29, 2011 at 4:48 AM
Advertisement
Avatar
RASMATAZ
  • CERTIFIED EXPERT
  • 75,992 POSTS
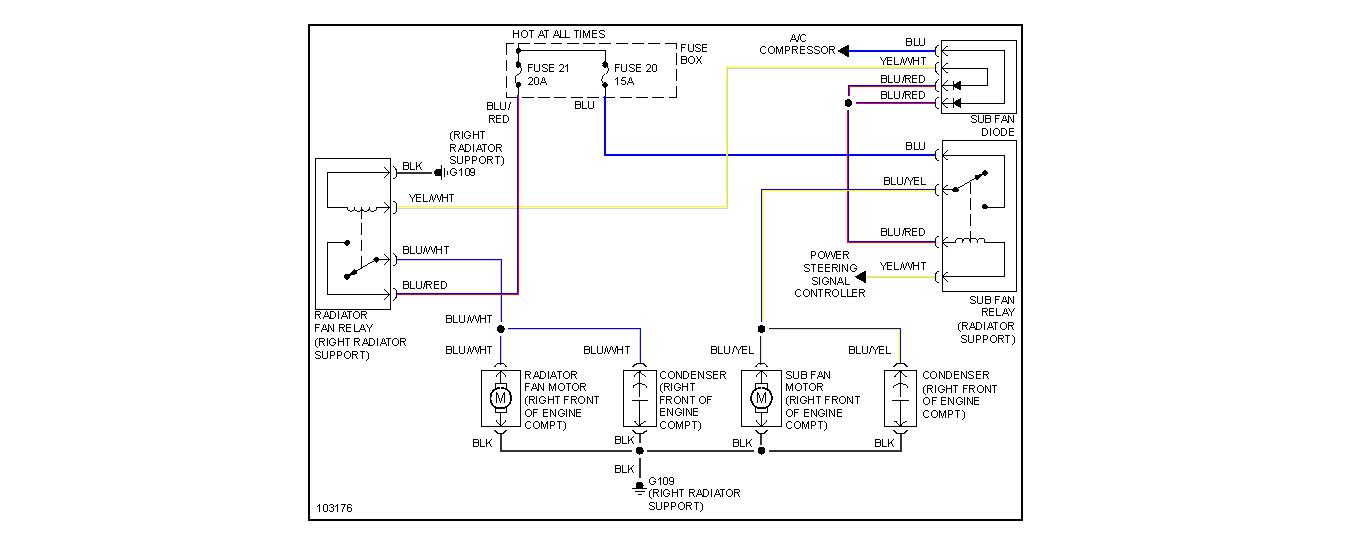
See below:

Nov 29, 2011 at 4:59 AM