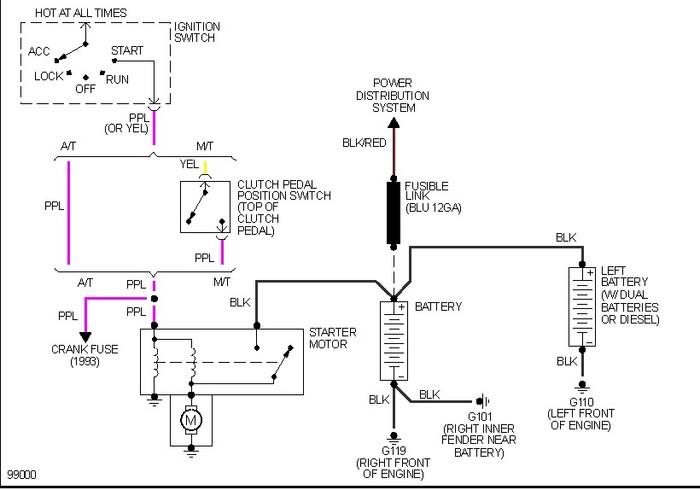
For months, the truck would occasionally failed to turn over on the first try, usually when hot. Then it failed all together. So far I've replaced the starter, battery, ignition sw, and neutral safety sw. The key still won't provide power to the starter solenoid. There doesn't seem to be an ignition fuse.
Could a defective ECM be at fault or should I be looking for a short?
Could a defective ECM be at fault or should I be looking for a short?
Aug 31, 2011 at 3:52 PM
