1990 Oldsmobile 98 Turn signal relay switch

1990 OLDSMOBILE 98
100,000 MILES • 3.8L • 6 CYL • FWD • AUTOMATIC
Avatar
MNVIGILS
  • MEMBER
  • 1 POST
My turn signals quit blinking, but the lights illuminate manually, no burned out bulbs or brake lights. Gone for a few days, came back and battery is dead. Is it a bad relay switch? Where is it located and can I replace it myself?
Jun 10, 2014 at 10:16 AM
Advertisement
Avatar
TY ANDERSON
  • CERTIFIED EXPERT
  • 719 POSTS
It sounds like the buzzer relay for the turn signal has failed causing the battery to drain. The buzzer relay is location on the driver side behind dash board next to the steering column bracket on the left side of the steering column. Usually they have a cylinder shape and have 2 or 3 wires connected to it.
Thanks for the question and let me know what you find.

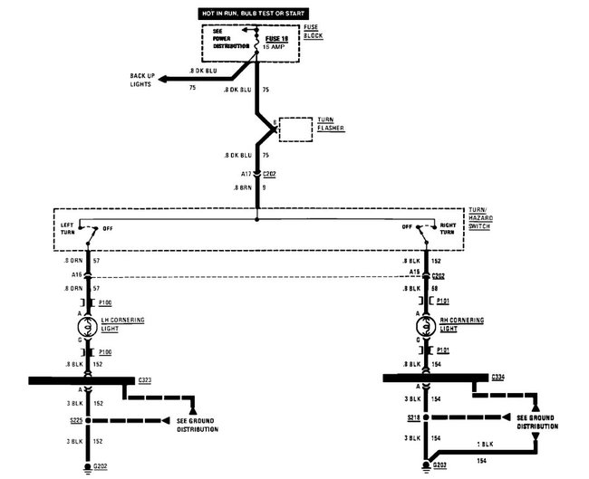
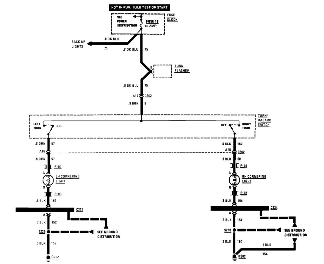
Heres a wiring diagram to help.
Jun 10, 2014 at 2:12 PM
Avatar
MARKWILT
  • MEMBER
  • 1 POST
Am looking for this relay, since I believe it needs to be replaced. Have found the emergency flasher relay, next to the steering column behind the dash, but cannot locate the turn signal relay. Any suggestions?
Jan 25, 2019 at 7:04 PM (Merged)
Advertisement
Avatar
RASMATAZ
  • CERTIFIED EXPERT
  • 75,992 POSTS
The turn signal flasher is behind the dash on left side of steering column brace
Jan 25, 2019 at 7:04 PM (Merged)
Avatar
LIL GEORGE
  • MEMBER
  • 1 POST
Computer problem
1990 Oldsmobile 98 6 cyl

my turn signals do not work, I have replaced the bulbls, fuses, and the signal flasher. What else could be the problem?
Jan 25, 2019 at 7:04 PM (Merged)
Avatar
JACOBANDNICKOLAS
  • CERTIFIED EXPERT
  • 110,175 POSTS
The next step is to check if you are getting power to the switch itself. It's in the steering column so you will have to remove the steering wheel to access it.
Jan 25, 2019 at 7:04 PM (Merged)
Avatar
RICKY89
  • MEMBER
  • 1 POST
Turn signal idicators on dash stay lit up when headlights are turned on, headlights are on dim when the bright light indicator is on and on bright when the indicator is off, and the speedometer shuts off when the dimmer switch is turned up for the dashlights and then works properly when you turn the dash lights off. All fuses are good, and all lights work, and turn signals all flash when you do it manually. Please help!!
Jan 25, 2019 at 7:04 PM (Merged)
Avatar
JACOBANDNICKOLAS
  • CERTIFIED EXPERT
  • 110,175 POSTS
That gave me a headach just reading it. (LOL) First, check for bad body grounds. Also, try replacing the flasher for the signals.

Let me know what you find.
Jan 25, 2019 at 7:04 PM (Merged)