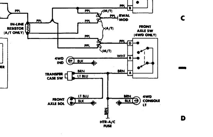
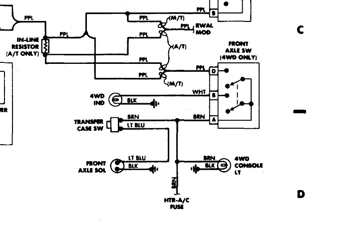
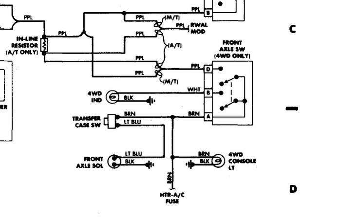
when I try to put the truck in 4WD the gauge fuse blows

1988 GMC SIERRA
85,000 MILES
Avatar
HUNTER56
  • MEMBER
  • 1 POST
1988 GMC Truck 4WD: It runs perfect in 2WD.Do you know what the problem could be? Also do you think it could be a relay switch or breaker under the dash? Also do you know where the relay switch or breaker is located.AND could it possibly be the 4WD switch or relay . and If so could you please tell me were these relays,breakers and switches would be so I can check them out.
Jan 10, 2012 at 7:06 PM
Advertisement
Avatar
HMAC300
  • CERTIFIED EXPERT
  • 48,601 POSTS
this is more than likely the solenoid on the tcase or axle. Didn't i answer this question before? ther eis no relay from what i can see and it doesn't go to the gauge fuse. i'm sending 2 pics along , you might try removing the audio alarm in the inconvience center next to the steering column.
Jan 10, 2012 at 8:23 PM