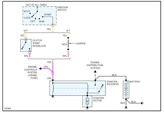
Afternoon! I've completely replaced the engine in my vehicle listed above with a rebuilt model of the same engine that i pulled out (LL2 60 degree V6 2.8L if that matters) but i can't get any lights in the dash or crank. I've checked most every component and wire for continuity, but my brown wire coming from my fuel pump relay is dead.
Where does this wire run to? Why is it so important for the car to start, and can i replace it with another wire? Do i need a new harness?
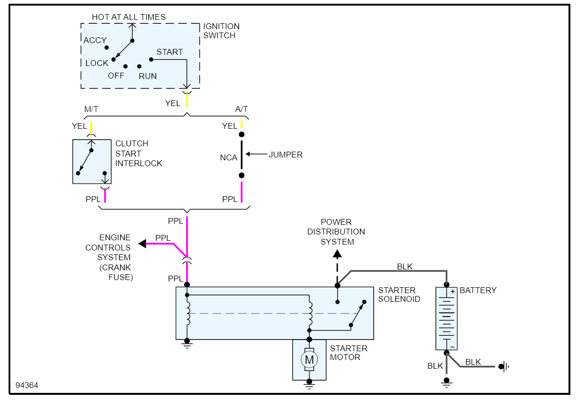
Where does this wire run to? Why is it so important for the car to start, and can i replace it with another wire? Do i need a new harness?
Aug 9, 2023 at 2:12 PM


