☰
Login
Join
×
Home
Answered Questions
Repair Topics
Repair & Service Guides
Popular Questions
Warning Lights
Trouble Codes
How It Works
Testing / Diagnostics
Symptoms
Videos
Login
Become a Member
Home
Ford
Bronco
Engine
Starter
Relay
selonied starter relay
1987 FORD BRONCO
6 CYL • 4WD • AUTOMATIC
BILL #1
MEMBER
1 POST
FOLLOW
wiring diagram for starter relay for 1987 ford bronco 2
Nov 27, 2010 at 5:23 PM
Advertisement
WRENCHTECH
CERTIFIED EXPERT
20,761 POSTS
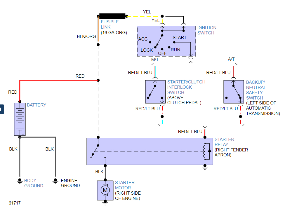
Here is the wiring diagrams for the starter and starter solenoid with a guide to help you test the connections.
https://www.2carpros.com/articles/how-to-check-wiring
Check out the images (Below). Please let us know if you need anything else to get the problem fixed.
Image (Click to enlarge)
Nov 27, 2010 at 5:39 PM