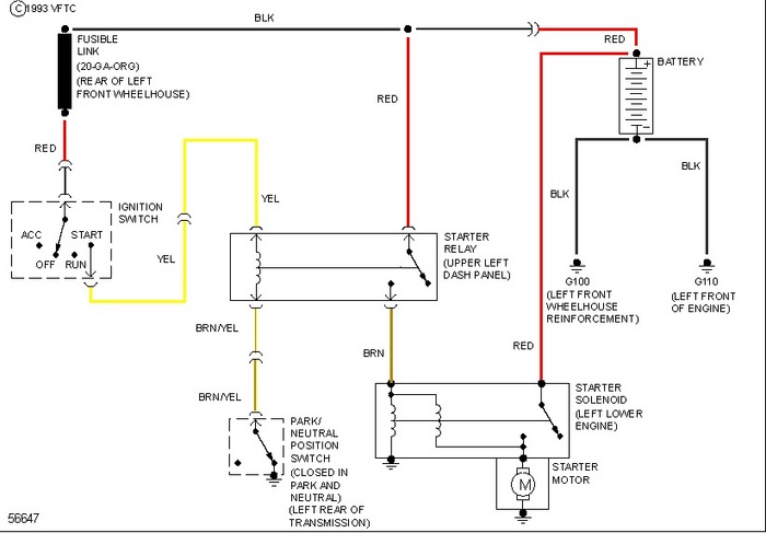
I will start of say thing I have replace the starter and alternator in this car about 6 months ago and already replaced the motor for this car. For odd reason I cranked my car and drove it for about 60 miles makes stop at a few stop at some store but as I arrive to were i was going i turn the car off for less than 10 mintues. When I tried starting the car back up it did not crank back up. However the eletrical systems came on so i was able to turn on the car radio, blow the horn, and had a good extra good battery, so i exchanged the battery to see if it that was the issue but it wasnt... SO how my uncle show me away to turn on the by using a knife as conductor to this black box with plugs that is underneath the hood on the right side of the car what I am guessing its the ignition moduel that the car running for a while.. i was told that i need to replace the ignition switch.. which is understandable but is there thing else that i might need to replace besides the switch?
Mar 5, 2011 at 7:07 PM
