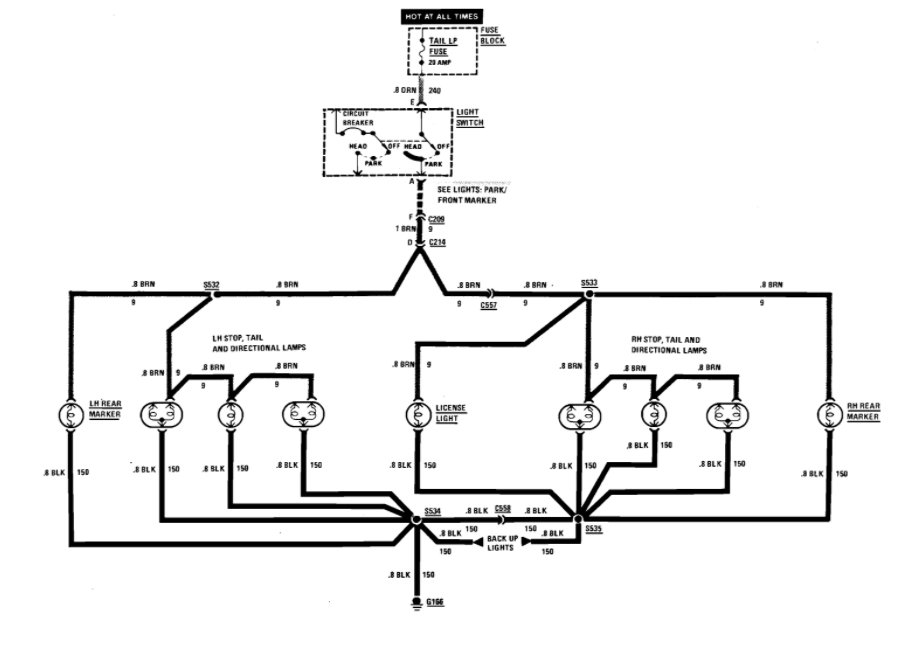
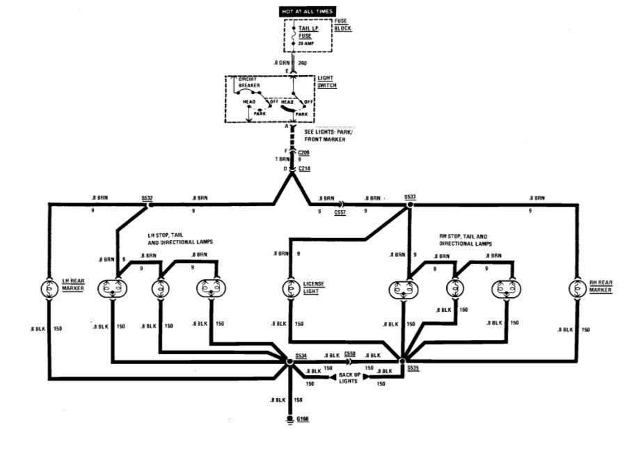
I just put an aftermarket stereo in my 86 caprice and i lost my dash lights and tail lights and keep blowing the fuse for the tail lights when i installed my stereo my dash light did not come on and then i noticed that my tail lights did not work either so i checked the fuse and replaced it and as soon as i turned on my lights i blew the fuse
May 9, 2012 at 8:22 AM
