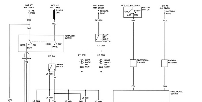
I have a 1980 chevy blazer and the headlights and radio stopped working at the same time. we have checked all fuses and they are ok. also there is an unknown drain on the battery and if we don't unhook the battery cable the truck will be dead by morning.
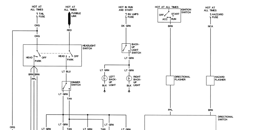
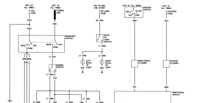
We have checked all fuses and have changed battery and alternator
Like the site :-)
We have checked all fuses and have changed battery and alternator
Like the site :-)
Dec 12, 2011 at 9:02 PM
